定开基金的优缺点有哪些?定开基金是什么意思(2025/05/19)
时间:2025/05/19定开基金是什么意思?基金可分为开放式和封闭式两种类型,而定开型基金介于两者之间,虽有封闭期,但会定期开放申赎,因此定开型基金可以理解为一种特殊的封闭式基金。那么定开基金的优缺点有哪些呢? 一、定开基金的优点 1、利于中长期投资 开...
定开基金是什么意思?基金可分为开放式和封闭式两种类型,而定开型基金介于两者之间,虽有封闭期,但会定期开放申赎,因此定开型基金可以理解为一种特殊的封闭式基金。那么定开基金的优缺点有哪些呢? 一、定开基金的优点 1、利于中长期投资 开...
美联储加快了货币政策收紧的步伐,叠加了地缘政治风险,并加剧了资本从新兴市场流出的风险。据财新网报道,尽管与中国3月份跨境资本流动有关的官方数据尚未公布,但4月7日,证券投资波动加剧影响了市场的敏感神经。国家外汇管理局有关部门负责人表示,...
2025年5月16日外汇市场主要货币对上一交易日收盘价:上一交易日,美元指数收于100.8200,美元/人民币收盘报7.2067;欧元兑美元收于1.1182,欧元/人民币收盘报8.0511;英镑兑美元收于1.3306,英镑/人民币收盘...
自4月27日开放新三板精选层申报受理以来,截至6月11日,新三板已受理51家企业的精选层挂牌申请,除了两家已经成功过会外,另外45家企业进入到“已问询”状态,4家企业的审核状态为“已受理”。6月13日至16日期间,还有7家企业即将上会接...
7月26日,神州信息在官方微信公众号发文宣布,公司正式加入数字人民币产业联盟,公司将与联盟成员合力促进数字人民币产业发展。据公司介绍,神州信息数字人民币解决方案已在建设银行、广发银行、北京银行等20多家银行实现落地建设,并帮助北京市东城...
外汇市场行情回顾:美元指数5月6日(周二)收盘下跌53点,跌幅0.53%,报99.26点;美元兑人民币汇率5月6日(周二)收盘下跌507点,跌幅0.70%,报7.2199点;澳元兑美元汇率5月6日(周二)收盘上涨27点,涨幅0.42%...
最稳定的外汇交易平台:AetosCapitalGroupPty.Ltd.(AETOS)艾拓思资本集团是澳大利亚知名的金融产品交易服务商。自2007年获得澳大利亚证券投资委员会(ASIC)的金融服务牌照并受其监管(AFS:31301...
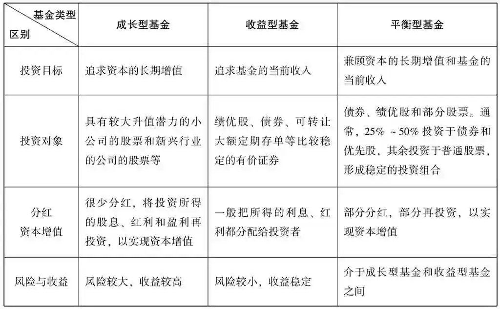
基金按照投资风格可以分为价值型、成长型、平衡型三种类型,成长股票基金是基金市场的主流品种。它和价值型基金是相对存在的,是以长期投资为目标,通常会选择信誉好、有成长前景的公司,追求持续稳定的投资增值,是一种非常看重资金长期成长的基金...
在外汇市场中,分析和预测货币走势是一项复杂且充满挑战的任务。关键指标的解读与应用对于投资者来说至关重要。本文将带你深入外汇市场分析的世界,探讨如何利用关键指标来指导你的交易决策。首先,我们要了解什么是外汇指标。外汇指标是衡量货币价值变化...
2025年3月25日外汇市场主要货币对上一交易日收盘价:上一交易日,美元指数收于104.3100,美元/人民币收盘报7.2605;欧元兑美元收于1.0796,欧元/人民币收盘报7.8328;英镑兑美元收于1.2921,英镑/人民币收盘...
免责声明:免使用本站内容引起的任何损失,本站概不负责。认为内容有侵权嫌疑,请立即通知,我们会及时更改或删除。解释权归本站所有。风险提示: 外汇保证金交易和CFD交易存在高风险,未必适合所有投资者。请在交易前谨慎考虑投资目标、经验水平和风险偏好。